• 回首頁
  • 公會介紹
    • 公會緣起
    • 公會章程
    • 組織架構
    • 歷屆理事長
    • 會員介紹
    • 願景與使命
  • 服務團隊
    • 理事長介紹
    • 副理事長介紹
    • 理監事介紹
    • 委員會介紹
    • 公會顧問
    • 會務人員
  • 公會訊息
    • 訊息公告
    • 工作計畫
    • 發文紀錄
    • 會議紀錄
    • 政令宣導
  • 活動花絮
  • 房地產新聞
  • 檔案下載
  • 網站連結
  • 教育訓練意見交流區

左邊總選單

823509_d471780e69ded4a3185e8fb589cef310

823510_5cd73aa977bcbffb3e5436451ce5c645

823511_a6dc996d06232a65c728a2c42cf295dd

823512_b3029f7be23cf40c838de1165f495a72

823513_f54eb2bbc76e0ee798053076505350ec

823514_6381d0bb288b0909e903b7b30b4a8bde

823515_f3cbad819bee64edabecef6b3f3fe62a

823516_0fa393645d7e67ba6dbb2a3419917f3f

823517_ac1d034d88087c37bad0db1ca338e21b

823518_d939ab776742adeacc7ad0701a862cb9

823519_5d5d24632fb25e0cb7ea9dad514f9c2d

823520_e29ab4ccbeaf664d22fda68c56106ce1

823521_c18882a4a62870784aae4f80170bee2a

823522_a1a644976fc7698dbf85422c19317b29

823523_927cd4b9cc9faa655344916e72099f43

823524_4b59f4a4c68a1ff72bc4a4824ac851a6

823525_3d2988363640c8ba793290be3aee8f09

823526_5b302ad2ed3dba95935f260eae709493

823527_bf771a9d4a8377e16d107254af669e0f

823528_89b774cbf335ba64d9ef8a61a031a182

823529_985b9f921382dc66e210a749a598b0df

823530_855ad84bec23cd1bc10bafe56dfd0d5f

823531_82faac63bcfeae3b9118253cbae197b4

823532_9144df827bfe2e28152461fca742b7d2

823533_e68374327564c299a50b8ebce43ea26e

823534_1674b95feae57fe0e5c3e1ca35e09e91

823535_635fd464e2d01b49e825053ce6c01180

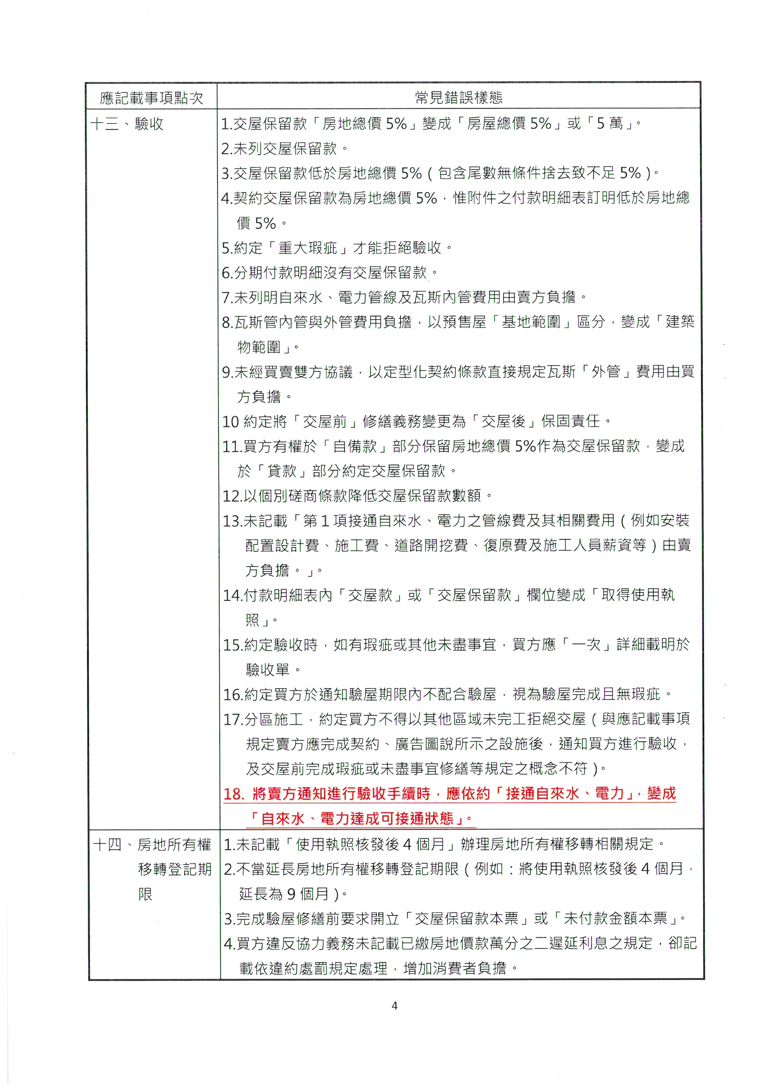
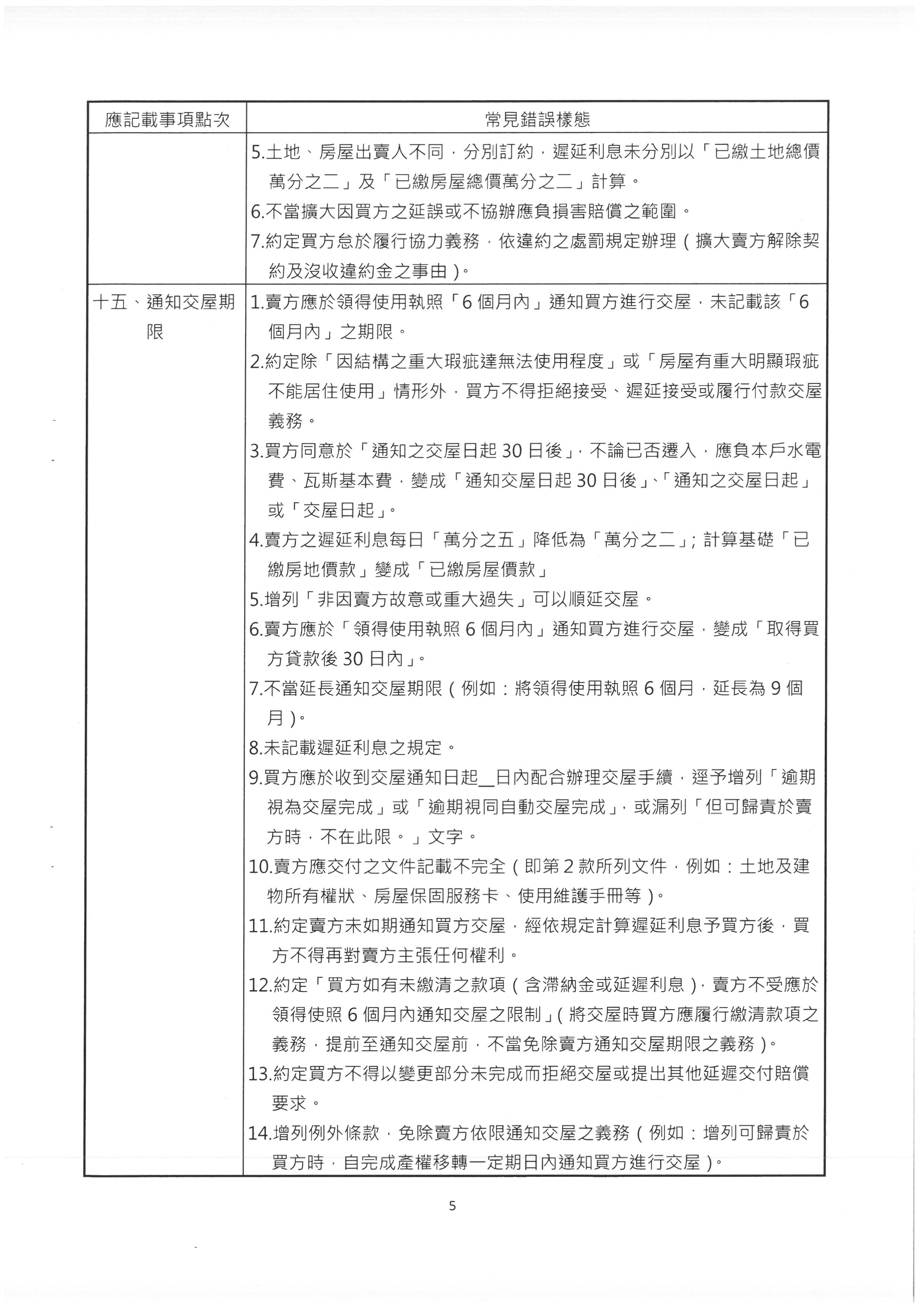
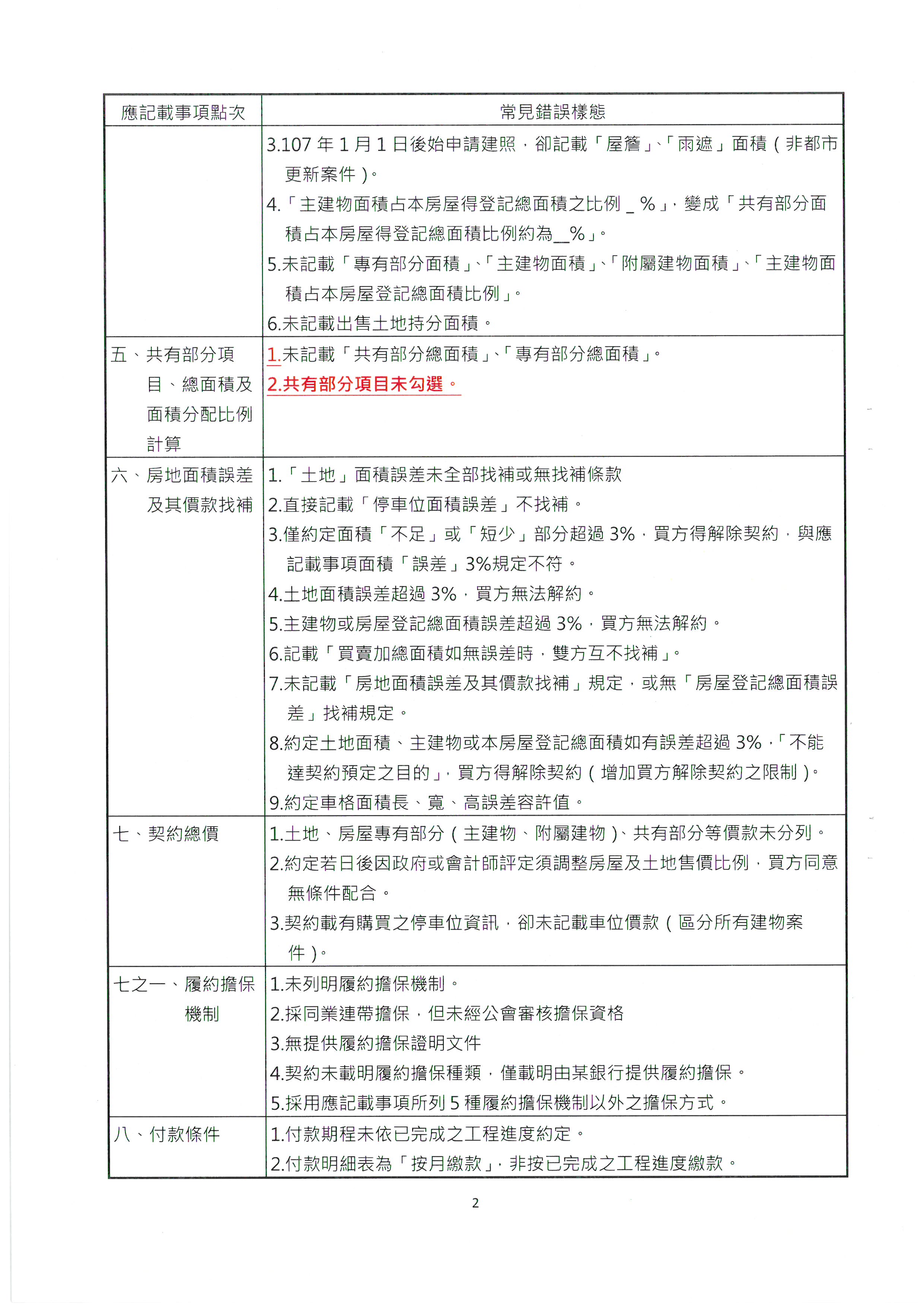
訊息公告 » 114.1.9檢送「查核預售屋買賣契約條文常見錯誤樣態彙整表」(114年1月更新第6版)1份,會請轉知所屬會員知照,請查照。

檔案下載(SKM_C454e25011411211_0001.jpg)

檔案下載(SKM_C454e25011411211_0003.jpg)

檔案下載(SKM_C454e25011411211_0004.jpg)

檔案下載(SKM_C454e25011411211_0005.jpg)

檔案下載(SKM_C454e25011411211_0006.jpg)

檔案下載(SKM_C454e25011411211_0007.jpg)

檔案下載(SKM_C454e25011411211_0008.jpg)

檔案下載(SKM_C454e25011411211_0009.jpg)

苗栗縣不動產仲介經紀商業同業公會 電話:037-670071 傳真:037-670072 地址:351苗栗縣頭份鎮(頭份市)信一街28號 電子郵件信箱
此網頁採用 ©苗栗縣不動產仲介經紀商業同業公會 All Rights Reserved 網站維護吉便屋 建議1024*768+解析度,以及GoogleChrome瀏覽器