回首頁
公會介紹
公會緣起
公會章程
歷屆理事長
服務團隊
理事長的話
副理事長介紹
理監事介紹
委員會介紹
會務人員
公會訊息
訊息公告
發文紀錄
會議紀錄
政令宣導
會員介紹
公會顧問
活動花絮
房地產新聞
檔案下載
教學意見交流區
左邊總選單
訊息公告
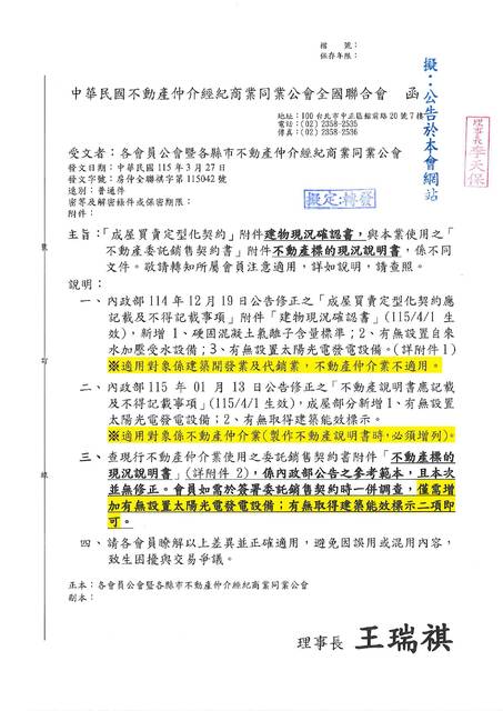
» 成屋買賣定型化契約」附件建物現況確認書,與本業使用之「不動產委託銷售契約書」附件不動產標的現況說明書係不同文件。故請轉知所屬會員注意適用,詳如說明,請查照。
檔案下載(第115049函.pdf)