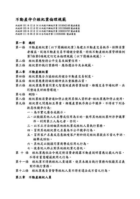
訊息公告 » 不動產仲介業者及不動產經紀人員開發案源或居間或代理時,不得以不當或有不法行為騷擾當事人。

報告....
近日在桃園市八德地區有新北房仲業務拜訪時,因拍打住戶玻璃門,嚇到屋中小孩!住戶報警,鬧上社會新聞。

公會重申不動產經紀業倫理規範第21條 :開發業務不得於夜間9點以後,早上7點以前。
倫理規範第12條:經紀業應負責督導經紀人員不得有違法或不當之行為。
第20條:不動產仲介業者及不動產經紀人員開發案源或居間或代理時,不得以不當或有不法行為騷擾當事人。
請全體會員公司加強宣導,督促從事人員勿有擾民行為,建立優良房仲形象,請同業互勉之!


1364316_96d15ecb765d28a191a652a89786d8ea

1364317_1391d2cd47c6a164c2bca83f5ca93bf8

 

https://news.tvbs.com.tw/life/2253022?utm_source=Yahoo&utm_medium=Yahoo_news&utm_campaign=newsid_2253235&fbclid=IwAR0rT794pD3om3IMUhtX5Xwqp8FCJ0YOfvSIEu6gSZ7Ej98XUcgyBiPXrWE

 

 

1364312_941e117b25a40b2aebbdb273cf5da0d8

 

檔案下載(不動產經紀業倫理規範_1110624修正版.pdf)