訊息公告 » 函轉內政部釋示關於預售屋買賣定型化契約應記載事項第18點「貸款約定」適用疑義1案,敬請查照!

函轉內政部釋示關於預售屋買賣定型化契約應記載事項第18點「貸款約定」適用疑義1案,敬請查照!


1347973_1a02e57d747685848f95b027cb797bdb


檔案下載(內政部函 1.pdf)

檔案下載(行政院消費者保護處.pdf)

檔案下載(市政府函文.jpg)

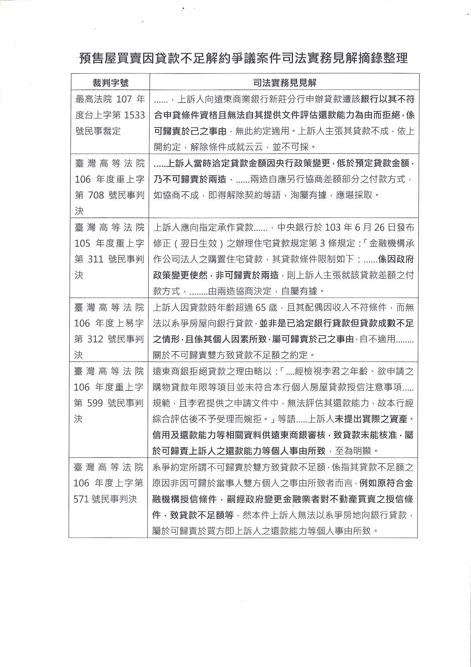
檔案下載(摘錄整理.jpg)