回首頁
公會介紹
公會緣起
公會章程
歷屆理事長
服務團隊
理事長的話
副理事長介紹
理監事介紹
委員會介紹
會務人員
公會訊息
訊息公告
發文紀錄
會議紀錄
政令宣導
會員介紹
公會顧問
活動花絮
房地產新聞
檔案下載
教學意見交流區
左邊總選單
訊息公告
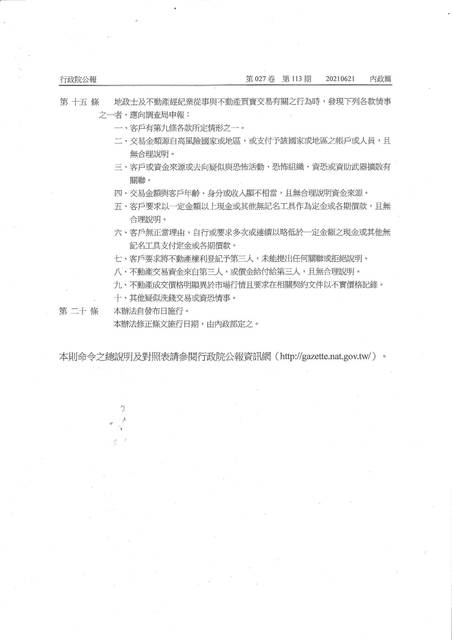
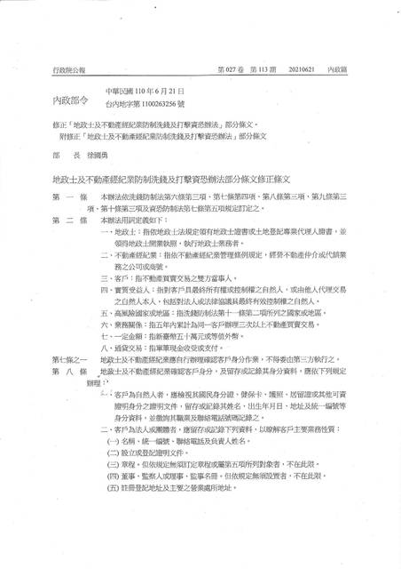
» 函轉內政部修正發布「地政士及不動產經紀業防制洗錢及打擊資恐辦法」部分條文,敬請查照!
檔案下載(20210628091252330.pdf)