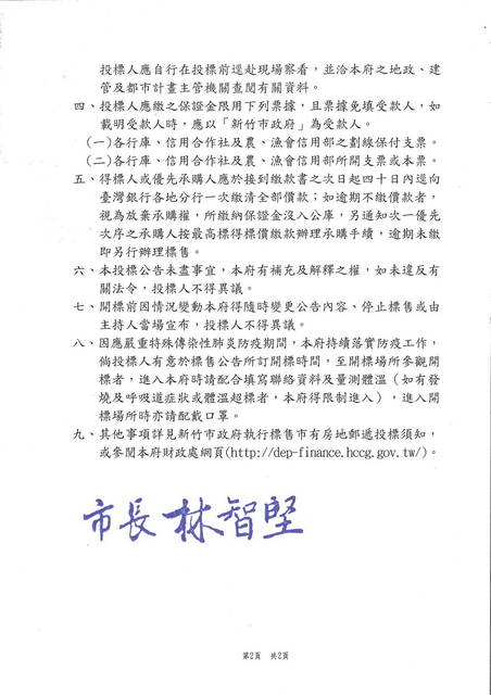
訊息公告 » 函轉新竹市政府檢送辦理出售坐落新竹市崙子段2086-24地號市有土地標售公告一份,茲訂於109年12月28日上午10時辦理公開標售開標作業,敬請查照!

函轉新竹市政府檢送辦理出售坐落新竹市崙子段2086-24地號市有土地標售公告一份,

茲訂於109年12月28日上午10時辦理公開標售開標作業,敬請查照!

 

1317627_23b7fd20f5bb20bd6a31c93c8651d638

 

1317626_53a60b94f1774e96a8a409812e8cf9c5

 

1317625_09820f6fbb661262423e5c8441bcb9ae

 

1317624_d44eb31e36602d5879e724b22c90e3f8

 

1317623_0564b8caca082fd100aece220431b7d9

 

檔案下載(20201222152717742_0001.jpg)

檔案下載(20201222152706172_0001.jpg)

檔案下載(20201222152617650_0002.jpg)

檔案下載(20201222152617650_0001.jpg)

檔案下載(20201222152522694_0001.jpg)