回首頁
公會介紹
公會緣起
公會章程
歷屆理事長
服務團隊
理事長的話
副理事長介紹
理監事介紹
委員會介紹
會務人員
公會訊息
訊息公告
發文紀錄
會議紀錄
政令宣導
會員介紹
公會顧問
活動花絮
房地產新聞
檔案下載
教學意見交流區
左邊總選單
old_news
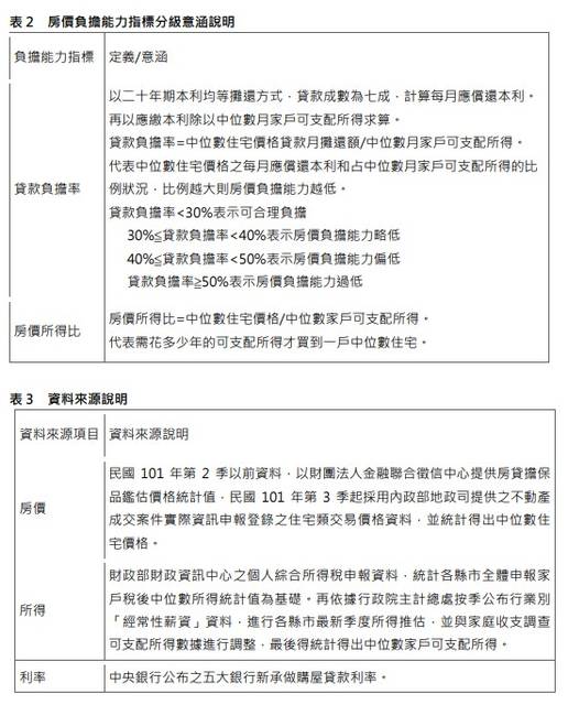
» 108 年第 4 季房價負擔能力指標統計成果
內政部今天(11日)發布2019年第四季房價負擔能力指標
108 年第 4 季房價負擔能力指標統計成果
民國108年第4季全國貸款負擔率為35.15%,房價負擔能力為略低等級,貸款負擔率較 108年第3季上升0.42百分點,較去年同季上升0.03個百分點;而房價所得比108年第4季為 8.58倍。從表1的六都數據觀察,新北市房價負擔能力為偏低等級,108年第4季貸款負擔率為 48.01%,較108年第3季上升0.21個百分點,較去年同季下降0.55個百分點;臺北市房價負擔能力為過低等級,108年第4季貸款負擔率為57.11%,較108年第3季上升0.83個百分點,較去年同季上升0.28個百分點;桃園市房價負擔能力為可合理負擔,108年第4季貸款負擔率為29.73%,較108年第3季上升0.06個百分點,較去年同季上升0.22個百分點;臺中市房價負擔能力為偏低等級,108年第4季貸款負擔率為40.16%,較108年第3季上升1.67個百分點,較去年同季上升1.36個百分點;臺南市房價負擔能力為可合理負擔,108年第4季貸款負擔率為29.47%,較108年第3季上升1.06個百分點,較去年同季上升2.15個百分點;高雄市房價負擔能力為可合理負擔,108年第4季貸款負擔率為29.14%,較108年第3季上升0.08 個百分點,較去年同季上升0.53個百分點。本季全國及六都之貸款負擔率指標值均呈微幅變動情況,其中僅臺中市因其中位數住宅價格明顯變動致其負擔能力下降至偏低等級外,全國及其他五都會區的負擔能力等級均維持不變。其他各縣市的貸款負擔率本季宜蘭縣、新竹縣、彰化縣、南投縣、臺東縣、花蓮縣及澎湖縣等7縣市介於30%至40%間,房價負擔能力為略低等級,其他縣市的貸款負擔率均低於 30%,房價負擔能力為可合理負擔等級。相較前一季,房價負擔能力為略低等級的縣市多了澎湖縣,由房價負擔能力為可合理負擔等級下降到略低等級;苗栗縣則由房價負擔能力為略低等級上升到可合理負擔等級。