回首頁
公會介紹
公會緣起
公會章程
歷屆理事長
服務團隊
理事長的話
副理事長介紹
理監事介紹
委員會介紹
會務人員
公會訊息
訊息公告
發文紀錄
會議紀錄
政令宣導
會員介紹
公會顧問
活動花絮
房地產新聞
檔案下載
教學意見交流區
左邊總選單
政令宣導
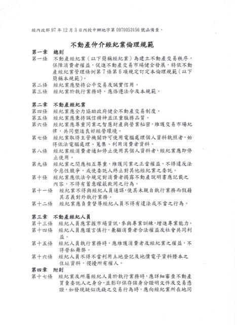
» 不動產仲介經紀業倫理規範
關於邇來民眾向內政部反映接獲不動產經紀業者詢問是否委託出售不動產,致造成所有權人困擾或擔心個人資料外洩等情事。
為避免侵權所有權人,敬請各會員確實遵守『不動產仲介經紀業倫理規範』。如有違反者,得依程序移送直轄市或縣(市)
主管機關依據不動產經紀業管理條例第29條第1項第2款規定處以新臺幣6萬元以30萬元下支罰鍰,請各會員確實遵守,以免受罰。